電子鎖失靈打唔開?冇反應!4種自救法 + 3大專業開鎖方案2026
喺香港,越來越多屋苑同家庭選用智能電子鎖,貪其方便又唔怕忘記帶鎖匙。不過,電子鎖一旦失靈,屏幕冇反應、無燈無聲,被反鎖喺門外嘅感覺真係好徬徨。先唔使驚! 無論您用緊三星(Samsung)、耶魯(Yale)、Zigbang、Philips 定係其他品牌嘅電子鎖,其基本故障原因同應急原理大多相似。本文整合從 「自助急救」到「專業救援」 嘅完整方案,適用於市面上大多數電子鎖型號,並會以常見品牌為例說明,助你一步步拆解困局。
第一部分:立即自救!4大電子鎖應急開門方法
當你發現電子鎖冇反應,請保持冷靜,依序嘗試以下方法,好多時可以自己搞掂!
方法一:首尋「應急機械鎖匙」

絕大部分電子鎖都會跟配傳統機械鎖匙,呢個係最直接嘅「物理後門」。鎖匙孔位置因設計而異,通常隱藏喺鎖體底部,或前面板嘅裝飾蓋下。強烈建議將鎖匙存放在可信賴嘅親友屋企、辦公室或車內,切勿全部留喺屋內。若係租戶,亦可嘗試聯絡業主,查詢係否保管住應急鎖匙。如果插入鎖匙都扭唔開,可能鎖芯已損壞或門身變形,就需要嘗試下一方法。
方法二:9V電池「外接供電」急救
如果電子鎖屏幕出現低電標誌、全黑屏,或完全無聲無光,九成係電池徹底耗盡。解決方法好簡單:

- 去便利店買一粒 9V方形電池(或使用具輸出功能嘅充電寶)。
- 喺鎖體面板上仔細尋找兩個金屬接觸點(通常標有「+/-」、閃電符號,或位於小凹槽內)。例如,三星(Samsung)、耶魯(Yale) 等多數型號嘅接觸點都設在面板前方底部,而 Zigbang 的部分型號則可能位於正面。
- 將9V電池正負極對準接觸點用力按實,維持約5-10秒。
- 此時鎖具會短暫通電,屏幕或指示燈會亮起,即可立即使用密碼、指紋或感應卡開門!入屋後,記得立即更換鎖內全部電池。
方法三:萬字夾「系統重啟」大法
如果鎖有燈有聲,但功能混亂(如指紋失靈、密碼錯誤、語音異常),可能係系統軟件卡住。如同手機一樣,可以嘗試「強制重啟」:
- 準備一個 拉直咗嘅萬字夾 或類似嘅細針。
- 喺鎖體正面或底部,尋找一個非常細小、可能標示「Reset」、「R」或只係一個小圓孔嘅位置。重置孔位置因品牌而異,像 Philips 某些型號在電池蓋內,而 KABA 嘅則可能在側邊。
- 將萬字夾插入,用力按壓並保持約10-15秒,直至聽到提示音或見到燈光閃爍。
- 放手後,電子鎖會重新啟動,功能有機會恢復正常。

方法四:檢查門與鎖舌是否「物理卡住」
有時問題唔在鎖,而在於門扇變形、傾斜,或鎖舌被門框卡死。如果電子鎖解鎖聲響與平時有異,或無法拉開門把,可以:
- 用手握實門把手,同時用身體或腳輕輕前後甚至上下晃動門扇。
- 另一隻手反覆按壓或拉動把手,嘗試借力令鎖舌縮回。
此方法旨在讓輕微錯位嘅鎖舌與鎖孔重新對齊,尤其適用於舊式木門,或因天氣潮濕、熱脹冷縮引致嘅問題。
「安心開鎖」小貼士:請嚴格按照 1 → 2 → 3 → 4 嘅順序嘗試。如果方法二(9V電池)成功,問題只係冇電,我哋絕不會收取任何查詢費用。我哋嘅目標,係幫你用最簡單方法解決問題!
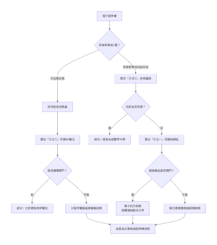
第二部分:自助診斷流程圖 —— 你嘅電子鎖究竟壞咩?
試完上述方法都唔得?唔使灰心,跟住下面嘅流程判斷,可以更清晰咁向師傅描述問題,加快救援速度

跟住圖表判斷後,你已經可以更具體咁知道問題所在。若然問題仍未解決,就係時候考慮聯絡[安心開鎖]尋求專業幫助。
第三部分:專業開鎖師傅嘅3大處理方案
無論您使用的是 Samsung 的智能鎖、Yale 的傳統電子鎖,還是 Zigbang、Philips、KABA 等品牌,當需要搵師傅時,一個可靠嘅團隊會遵循「由輕到重、先保後破」嘅原則處理。以下係「安心開鎖」嘅標準作業方案:
方案一:技術性開啟(不破壞鎖)
- 適用情況:電子鎖完全冇電,或電子功能顯示已開啟但門打不開。
- 師傅點做:師傅會使用專業工具組,透過鎖匙孔進行精密操作,模仿正確鎖匙轉動嘅原理打開門鎖。此方法需要對各種鎖芯結構有豐富經驗,成功後你原有嘅電子鎖通常完好無損,可即場檢測維修。
方案二:防盜眼工具輔助開鎖(非侵入式)
- 適用情況:輸入密碼後電子鎖仍無反應,且大門裝有標準防盜眼。
- 師傅點做:師傅會小心拆下防盜眼,然後使用特製長杆工具穿過門身,從室內側模擬手動開門動作,從而打開門鎖。此方法完全不會損傷鎖具和門框,係一種巧妙嘅非破壞性解決方案。
方案三:精準破壞與即時換鎖(最終方案)
- 適用情況:內外皆無法開啟電子鎖,連應急鎖匙都無效。
- 師傅點做:師傅會準確判斷鎖具脆弱點(目標係鎖體本身,而非你道門),使用專業工具進行最小範圍、最精準嘅破壞,目標只係令鎖舌縮回。整個過程會極力保護門框與門面漆料。
最重要嘅承諾:即使需要進行破壞開鎖,我哋師傅車上都會備有常用嘅新款電子鎖。開鎖後,可即場為你報價並安裝,確保你唔使對住一道無法鎖上嘅門過夜,問題獲得一站式圓滿解決。
第四部分:日常保養關鍵,避免再次「失靈」
預防勝於治療,做好保養可大大降低故障機率:
- 定期換電:每6-8個月更換全部電池,並使用同一品牌、新日期的鹼性電池,避免新舊或不同品牌電池混用導致漏液。
- 乾布清潔:定期用乾軟布擦拭指紋讀頭、密碼鍵盤及感應區,切勿使用化學清潔劑或潤滑油(如WD40)直接噴射。
- 溫柔操作:關門時先將門把手上提或下壓以縮回鎖舌,避免用力撞門;切勿在鎖把手上懸掛重物。
- 保管後備匙:確保至少一條應急機械鎖匙放在屋外安全可靠的地方(如至親居所或公司)。
「安心開鎖」品牌經驗貼士
我哋團隊每日處理不同品牌故障,深知各品牌特點,能更快準確判斷問題核心:
- 三星(Samsung)/ Zigbang:發展成熟,但使用10年左右有機會出現電子鎖無法自動上鎖。
- Yale / Philips:比較常見情況是突然冇曬反應,在室內都無法開鎖。
- KABA 新屋苑常見的牌子,有機會出現內外困人的情況。
如果你已嘗試所有方法,或情況緊急需要即時幫助,請毋須猶豫。
我哋「安心開鎖」團隊專精處理各品牌、各類型電子鎖故障,擁有齊全工具與豐富經驗,深知不同設計的共通點與差異。
立即致電或WhatsApp 「安心開鎖」24小時緊急熱線:5222 7111
或 點擊了解更多安心開鎖的專業開鎖服務
讓我們為您提供最可靠、最安心的解決方案,無論是開鎖還是其它鎖匠服務。
我哋會立即為你分析情況,提供清晰報價,並以最快速度安排師傅上門,助你安心回家。



